根據中藥材倉庫技術規范(SB/T 11095-2014)中描述,

中藥材是指藥用植物、動物與礦物的藥用部位采收后經產地初加工形成的原材料。
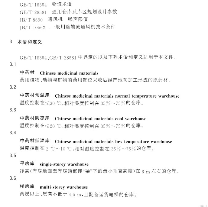
同時規范文件中也指出了幾項中藥材存儲相關的分類以及技術標準。
其中常溫中藥材存儲溫度應控制在≤30℃,相對濕度應控制在35%-75%之間。
陰涼中藥材存儲溫度應控制在≤20℃,相對濕度控制在35%-75%之間。
低溫中藥材存儲溫度應控制在2℃-10℃,相對濕度控制在35%-75%之間。
而且中藥材存儲過程中應當盡量避免堆積,以及適當的防蟲防鼠措施,但不可使用各類殺蟲或滅鼠藥劑。

一般情況為了滿足以上要求,藥企多會將藥材存放進專用的恒溫恒濕存儲設備或者具備恒溫恒濕密封的
倉儲空間內,并通過自動化調控手段實現存儲環境的高可控性。




