
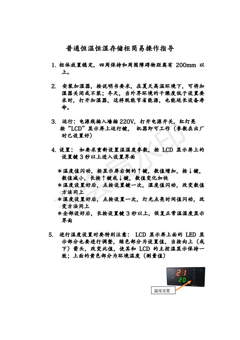
*普通恒溫恒濕存儲柜簡易操作指導
地址:深圳市光明區新湖街道樓村社區紅銀路46號C棟202
Q Q:3538504606
曾經理:17318037685
郵箱:3538504606@qq.com
HYXD-945DWS是華宇現代推出的低溫低濕存儲柜,可在1小時內將濕度控制在40%RH,更可通過超干燥除濕技術將濕度控制在30%RH以下。
HYXD-1100KWS是華宇現代推出的一款高精度恒溫恒濕柜,采用雙開門設計,可有應用于各類高要求的恒溫恒濕場景。
百級凈化是一種層流設備,是有經過過濾的清潔空氣的封閉的操作,通常是作為清潔實驗室的一部分。近年來,超凈工作臺已經廣泛用于生物醫學研究、制藥、空間科學等需要潔凈空氣的操作環境。通過過濾器的過濾,超凈柜內能有效地排除空氣中懸浮粒子和細jun、霉jun的污染,使檢驗操作的結果更為可信,為臨床提供更好的結果。一、技術規格 HYXD-1800KWS &n
華宇現代-投影機戶外三防柜---使用領域:1.戶外廣告策劃;2.城市添彩工程;3.旅游景區觀光;4.節日放映及娛樂設施;5.宣傳和廣場教育,助力精神文明。---產品優勢:1. 防塵,防水,防蚊蠅小蟲;2.戶外柜內環境功能設置: 加溫,除濕,降溫;3.高性價比戶外柜配件選擇及模組功能:1) 繼電器,接觸器,空氣開關,強力風機,雙軸承低壓長壽命靜音風機,高透玻璃,百葉窗,直流開關電源,高/低功率多用插